学校主页
·
校务公开
NOTICE
当前位置:
首页
通知公告
招标信息
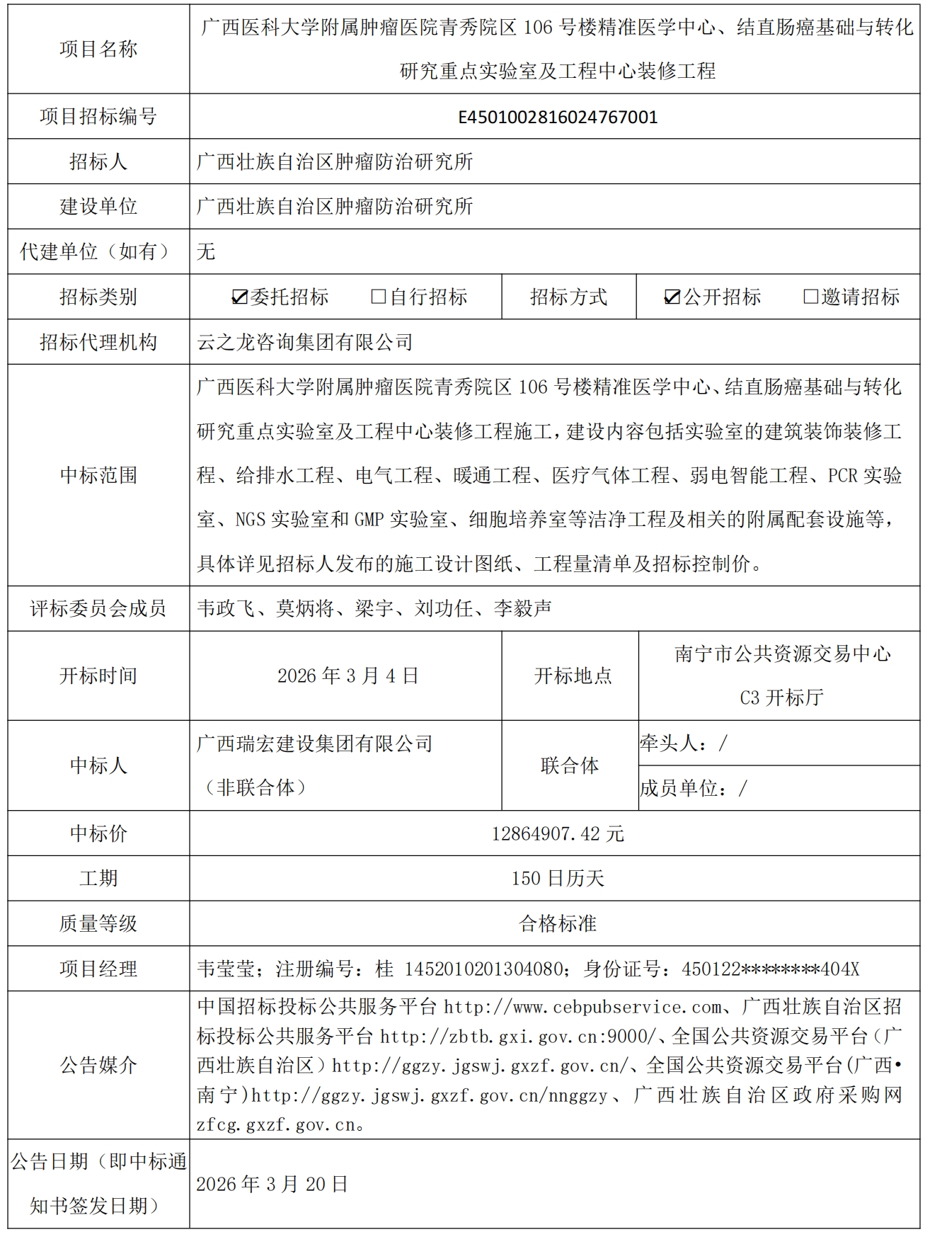
广西医科大学附属肿瘤医院青秀院区106号楼精准医学中心、结直肠癌基础与转化研究重点实验室及工程中心装修工程中标结果公示
来源:附属肿瘤医院
发布时间:2026-03-20
作者:黄老师
校对:唐老师
审核:陈老师
|
|
相关附件下载: